全人教育课程结构:SHUMBA相信强调“全面发展”与“转知为智”人才培养的MBA教育,不应仅注重于商业知识的培养,而是“做人、做事、做学问”全面的培养。SHUMBA 也相信先进的MBA教育应是一门综合经济,管理,人文,社会等的跨学科的教育。所以,SHUMBA 各个MBA项目在课程结构上主要是以“全人教育(学做人、学做事、学做学问)”的三个必修的MBA课程核心模块的基础下设计;而支撑这三个模块课程的师资是来自跨越校园学科与学校(Education)-社会(Community)-企业组织(Organization)组合而成的。
“学生到学校来主要是掌握一种正确的学习方法、工作方法和思想方法……课程也好,专业也好,无非是一种载体,通过这个载体来训练大家掌握这种方法。 ”钱伟长院士
全面发展学习方式:SHUMBA相信要培养“全面发展”的人才是需要通过多样式的教学与学习方式实现,使学生在获得实在的硬知识以外,能通过不同的体验,获得高素质的个人软技能、获取新知识的学习方法,建立解决问题与建立个人与团体的管理价值观的能力,从而促进学生全面发展与培养学生的创新精神和实践能力。
SHUMBA通过 (1)高互动与企业真实环境高度结合的“MBA案例学习MBA Case Learning”;(2)来自企业真实项目或虚拟真实商业环境的“实验性与情景学习 Business Practicum/ Business Plan/Business Simulation”;(3)拓宽国际视野与跨文化思考的“国际游学式的行动与启示式学习”;(4)项目组教育专家与企业高管的启发式辅导,等多样化的MBA 教学方式来实践培养全面发展人才的目标。
SHUMBA鼓励商业技能课程教师采用独特的“3个1/3的教学方法”,包括:(i) Global及Local案例并重;(ii)批判性思考;(iii)综合地运用知识于实践中;(iv)互动学习与交流;3个“1/3”的快乐学习过程。3个“1/3 的学习过程”包括了“1/3 向老师-1/3同学互学-1/3自身终身学习”;“课前-课中-课后”;“学习知识-实践经验-整合与应用”。
个人专业性与领导力课程
(Business Professionalism and Leadership, BPL)
基本要求:SHUMBA相信要成为优秀的“全面发展、立足中国、放眼世界”的商业与管理人才基本条件是必须注重个人诚信并拥有良好的商业道德。因此,在整个MBA学习过程中,SHUMBA严格要求各学生严谨地遵守学术道德、个人诚信、契约精神;并遵守各学生规范、SHUMBA学术手册的准则、上海大学制定的研究生管理与学术规例等。
MBA毕业生应有的素质-专业与领导力:除了需要拥有高尚的商业道德与诚信以外,SHUMBA相信其优秀的毕业生也需拥有杰出的“个人专业性与领导力”,并在商业的决策与管理中时刻考虑有效平衡“环境保护-人类持续性发展-企业利益优化”。 因此,SHUMBA在其部分MBA项目中设立了一门必修的“商业专业、道德与领导力”(简称,“BPL”)的课程,目的是要培养学生的“商业专业性与领导力”,并在各SHUMBA学生在学习期间这两方面的表现做出评估。
在教育部分,BPL包括了(i) 为期两个月左右和以“学做人、学做事、学做学问”为主题“SHUMBA 学前教育Induction Program与中期Orientation Day”;(ii) 来自SHUMBA约100多位“企业导(Mentors/ Corporate Adjuncts)”支持下,并强调(a)商业专业性软技能的 “Business Professionalism Seminars (BP Seminar)”、(b)商业领导力的“Business Leadership Forums (BL Forums)” (c)个性化与启发性交流的、“谁来一起晚餐”。
除了教育部分,BPL的课程也包含了评核的部分,当中包括了奖励性的加分与警惕性的减分两部分。SHUMBA会根据学生在学习期间对“社会、高校、企业”承担的责任与贡献的记录进行加分;也会对学生在自我管理、遵守学术规范(学习出勤、课堂参与、课堂操守)、契约精神等违反进行减分。
在BPL表现卓越的学生,SHUMBA会推荐其参加SHUMBA毕业生计划。SHUMBA也鼓励用人单位在考虑聘用MBA毕业生时候,除了要相关学生的GPA成绩外,更应考核其BPL课程的表现。
企业导师计划、谁来一起晚餐
(Mentor-Mentee Scheme/ Dinner for Talent Intelligence)
强调个性化交流与指导的“企业导师计划”是SHUMBA全面发展的培养与学习模式中的重要一环。这个计划一直获得多位企业家(特别是来自外资企业的高层)支持与参与。在2012年的企业导师计划,便有51位企业导师承诺为在读SHUMBA学生在个人发展、职业智慧上提供非正式但个性化的指导。这一期的企业导师职位较高,有45%的职位为CEO/合伙人,27%为部门主管,24%为总经理/总监,4%为经理。其中有49%来自于民营企业,35%来自于三资企业,11%来自于国有企业,5%来自于政府机构/事业单位;58%属于职业经理人,42%属于创业类型;涉及行业多样,有金融/保险、咨询、旅游/酒店/餐饮、房地产、零售业/贸易等。
除了企业导师计划,SHUMBA也定期组织“谁来一起晚餐”(Dinner for Talent Intelligence),邀请不同领域和背景的企业高管、海内外专家与教授,以晚餐的形式,就同学感兴趣的话题进行交流。对同学来说,谁来一起晚餐,是课堂的延续和延伸,深度和个性化交流的平台。自2011年3月至今,累计举办22场,平均每个月一场,邀请嘉宾37人次,参与学生256人次。
2.2.2. 特色二:实践“Global Local”(汇聚上海、立足中国、放眼世界)的办学内涵
“学校的发展与社会的需求相统一,学校的发展与国家的要求相统一”钱伟长院士教育思想归纳
上海大学MBA于2004年成立初期,便一直强调“Global Local”的办学内涵作为核心特色,符合今天与未来中国和上海面向世界的商业管理人才的要求。
上海作为东西方经济与文化汇合的国际大都市将在世界舞台上发挥越来越重要作用,也将是跨国公司未来在亚洲的。根据上海市市长国际企业家咨询会议(IBLAC)第23次会议的报告和一些来自跨国公司高层的资料,上海已有326家跨国公司在上海设立区域总部,包括74家财富500强公司;在未来5年更有100多家外国公司在上海设立区域总部;全球工商领导人排列2025年到来后的全球25名的城市,上海居‘全球前5名’。显然,能帮助这些企业走进来的Global Local人才需求将越来越大。同时,中国的企业也在加速国际化发展,上海将是这些企业通往世界的主要航运、贸易和金融中心。在中国与长三角地区,对能帮助中国企业走出去的Global Local人才需求也越来越大。这些Global Local人才除了需要高素质的“国际化”的语言与个人技能以外,也需要有“全国化”的视野、思维、知识、价值观等。以国际化的能力、全球化的知识来整合国际合作与资源,并实践于本土特定环境与文化上。
在Global Local的办学特色上,SHUMBA是通过来自不同国籍师资与不同国籍的学生,在不同的地区与国家的学生活动或学习交流机会的提供下,Global与Local的MBA在案例提供下,在国际与本土企业家的支持下来培养SHUMBA学生的Global Local能力,成为“Think Global, Act Local”的独特人才。
国际交换生计划
(International Student Exchange Scheme)
SHUMBA与来自北美洲、南美洲、欧洲、亚洲共26所海外知名高校(例如500多年历史全球排名60-70位的瑞典乌普萨拉大学、亚洲知名的韩国女子梨花大学等)有国际交换的协议,每年共提供20-30个交换名额。符合考核要求的SHUMBA学生可以参与SHUMBA的“国际交换生计划(ISES)”,到这些海外合作院校进行3-12个月的海外交换学习与交流。大部分海外高校不收取ISES计划的交换学生学费;但学生要承担自身的生活、差旅、教材等费用。但ISES学习与交流不涉及任何学位的获得。从2005年到2012年期间,SHUMBA共有81位中国学生参与这个计划到海外学习交换;同时,SHUMBA也接待了109位国外学生到上海学习。
跨文化亲善大使计划
Buddy Program
为了让因参与ISES计划而交换到上海的海外交换生能更容易融入上海的生活与学习,并能更加了解与尊重我国文化的特点,SHUMBA邀请来自上海大学的本科生与研究生,特别是MBA的学生,参加海外生跨文化亲善大使计划(Buddy Program)。这个计划的另外一个好处,是让准备出去交换或没有机会参与交换的MBA学生能通过个性化与深度的跨国界人际交往与互助,获得更多的国际交流经验。
海外商业之旅计划
(Global Business Study Tour)
每年SHUMBA独自或与国内高校共同举办为期 1-2 周的海外商业之旅的游学项目(Global Business Study Tour, GST)。从2011-2012年,SHUMBA共组织了12次境外或海外游学,已参与相关游学的SHUMBA学生接近500人,分别去过美国、英国、新加坡、日本、印度、香港等地,在外地共参观过120个企业、共组织过130次讲座。SHUMBA的GST计划强调带着问题与素质去思考学习别国(地区)发展优点、别国(地区)企业的发展特点、别国(地区)人才的发展优势,来思考上海与学员自身未来发展的机遇与挑战。因此,参与GST的学生在出发前必须先通过培训,对将拜访的国家与企业进行游学前的分析汇报。而在部分GST将结束前,SHUMBA会要求学生面向当地企业高层做一个游学后的心得分享。在美国密西根的GST,SHUMBA的学生甚至会被安排住在美国家庭,深入了解外国的文化与生活,实现跨越文化的深度交流。
2.2.3. 特色三:“转知为智、学以致用”人才培养目的
SHUMBA相信只依靠自身经验或理论知识的商业管理难以发挥持续性的成效,特别是在现今多变与多元的商业与社会环境中。因此,SHUMBA强调学生在结合到自身商业经验与阅历的基础下,灵活地将从SHUMBA教育中获得的知识应用于多变的社会与企业环境中,并拥有批判性思维去分析与解决问题,创造自身价值观与知识,成为拥有智慧的人,实践SHUMBA“转知为智、学以致用”的人才培养目的与教育特色。
在培养“转知为智、学以致用”的办学特色上,SHUMBA是通过由企业提供真实企业项目,或虚拟真实企业环境,或走进不同地区不同种类的企业参观与交流,或注入企业家的经验讲座,或来自校友分享MBA知识理论应用的真实经验,等一系列的职业智慧课程与活动来实践。另一方面,SHUMBA相信知识转化智慧的效益与个人软技能、领导力与专业性有高度关系。因此,SHUMBA自身的全人教育(学做人、学做事、学做学问)的课程结构,也是推动SHUMBA学生“转知为智、学以致用”能力的关键因素。
回来一起晚餐、学以致用系列讲座
(Dinner for Alumni Intelligence /Business Intelligence Seminars)
自2012年下半年起,SHUMBA通过每月组织一次“回来一起晚餐”与每门商业技能课程结束后组织一次“学以致用”讲座,目的是让校友回来分享予在读学生,他们在离开校园学习后如何从让MBA知识转换成为智慧、达到“转知识为智慧、学以致用”的目的。这个交流平台也使在学生与已毕业校友有更多交流的机会,并获得更多的行业发展与职业发展经验与资源。至2012年8月有8位优秀校友在上海、苏州两地参与了“回来一起晚餐”;而SHUMBA共组织了11次学以致用讲座。
2.3 办学效果
1. 多次获奖
——2014,福布斯中文版中国优异商学院排行榜在职MBA项目全国第 12位,上海第4位。
——2014,申请即进入CNN Expansion全球排名前72位。在中国,过去四年仅中欧国际商学院(CEIBS)进入这个排名榜。
——2012 年,获得国际著 名机构 CMO Council 颁发杰出教育贡献奖。
——2011 年 GLMBA 获得 21 世纪商学院-特色竞争力 MBA 奖;同年,SHUMBA 获得著 名媒体机构颁发的 MBA 成就奖院校;
——2009 年,在全国 MBA 教育指导委员会对5、6批高校评估中第6小组综合得分头名,参与同一小组评估的高校包括长江商学院等著 名院校;
——2007 年,GLMBA 被评为中国最 有潜力 MBA 项目;
2. 多次被邀请作同业分享:SHUMBA 多次在全国性会议中被邀请发言,包括 “中国 MBA 教育二十周年纪念大会暨 MBA 教育研讨会” 。
3. 不断创新:在教学、课程上的创新上有多项全国甚至国际首创;更受全国 MBA 教育指导委员会邀请向全国 MBA 院校分享课程创新经验。
4. 紧靠企业、国际资源:国际高校组织与企业的合作(成为 CFA 协会全国继北大、复旦、上海交大、香港科技大学、中山大学后第六个合作伙伴);并每年获得接近100位主要来自外资企业高层支持,成为 SHUMBA 学生的企业导师。
5. 已录取学生人数、已毕业校友人数、应届毕业生的发展情况:自 2004 年至今,SHUMBA 总共录取了1070名学生,有591名校友,据2012年应届毕业生毕业调查报告显示,2012年应届毕业生平均年薪为21.1万人民币,较入学时增长41%,40%的毕业生任职于世界财富500强企业。
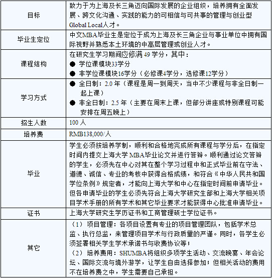
三、 中文MBA项目介绍
四、中文MBA主要课程

五、招生事宜
上海大学中文MBA招生简章和招生信息以中文MBA项目正式官方网站(www.ms.shu.edu.cn)和正式公布的信息为准。
4.1 考生报考事宜
|
报考条件
|
(1) 拥护中国共产党的领导,愿为社会主义现代化建设服务,品德良好,遵纪守法,身体健康;
(2) 已获得国家承认的硕士学位或博士学位后有两年(到2015年9月1日)或两年以上工作经验;
(3) 获国家承认大学本科学历毕业后有三年(到2015年9月1 日)或三年以上工作经验;
(4) 获得国家承认的高职高专毕业学历后有五年(到2015年9月1日)或五年以上工作经验;
(5) 在境外获得的学历证书须通过教育部留学服务中心认证。
|
|
报名程序
|
(1) 核实个人身份信息(所有身份证和户口的个人身份信息必须一致);
(2) 网上报名:请于2014年10月份登陆教育部网报系统,“中国研究生招生信 息网”(http://yz.chsi.cn 或 http://yz.chsi.com.cn), 并在网上提交报名信息与支付报名费用;
(3) 在网上提交报名信息后,考生须携带有效身份证件(身份证、军官证、护照)及最后学历学位证书原件和复印件,在上海市教育考试院规定的报名点进行现场报名、信息确认和图像采集(时间约在2014年11月左右)。各考生必须在各环节诚信报名与考试;否则将立即取消资格,后果考生本人自负;
(4) 在MBA(中文)项目正式官方网站登记复试意向与选择复试日期。
|
|
联考方式
|
(1) 参加全国“2015年MBA联考”;
(2) “联考”成绩达到国家 A 区分数线的考生,将被邀请参加我校组织的MBA复试。
|
|
入学考试
|
分为初试与复试两部分。
|
|
初考科目
|
(1)全国MBA联考科目:外语、综合能力(以当年教育部为准);
(2) 政治由我校单独命题,在复试时进行。
|
|
初考日期
|
2015年1月(具体时间以教育部文件规定为准)。
|
|
初考地点
|
上海市教育考试院指定考场。
|
|
复试
|
(1) 考生初试成绩通过国家A区分数线的合适将被邀请参加复试;
(2) 考生在中文MBA项目官方网站完成个人信息填写与登记复试意向和日期;
(3) 复试包括个人资料审核与现场复试(内容包括外语听讲能力考核、综合能力相关的面试)。在现场复试之前,考生必需在指定时间提交政治考核文章、MBA文章(MBA Essay)与推荐信等;
(4) 提交复试和其它考核相关的个人、学历与工作证明文件与表格;
(5) 根据学校要求进行统一体检(体检不合格者我校不予录取)。
|
|
录取
|
上海大学MBA教育旨在录取适合就读MBA 项目并且具备优良商业道德与专业素质的考生。所以,只有同时通过:
(i)初试成绩国家 A 区线;
(ii)上海大学中文MBA项目安排的所有复试要求与签署所有协议书;
(iii)个人与工作实绩考核;
(iv)国家以及上海大学研究生院其它相关要求、政审和体检,按时报到,才被正式录取。
|
|
培养费
|
(1)中文MBA项目的培养费用主要包括根据培养方案中所安排的课程教学及相关的行政费用,也包括教材费,但不包括学生保险、开学时的拓展训练或学前培训、项目要求学员参加或学员自发组织的海外实习、校内外、海内外交换、交流活动及学习差旅费、学生自主参与的学生联合会或班委组织的学生活动费等;
(2)如学员参加MBA项目安排的“商业学习之旅”等海内外学习活动,其来回机票、当地交通及食宿等相关费用由学生自己承担,并自行付予服务的提供方。
|
|
户口及档案关系
|
(1)自筹经费全日制研究生,其户口、人事档案和党团组织关系转到上海大学,毕业后按国家就业政策进入就业市场,与用人单位双向选择;
(2)自筹经费非全日制研究生,其户口、人事档案和党团组织关系保留在原处,不转入上海大学。
|